
ABOUT US
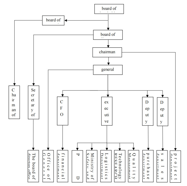
Organizational Structure
Contact Us

Tel:+86-391-3126029(International Trade)
+86-391-3126388(After-Sales Service)

E-mail:hsjcarbon@lomonbillions.com

Fax:+86-391-3126788

Address: Zhongzhan District, Jiaozuo City, Henan Province, China
Message
Copyright © Jiaozuo Zhongzhou Carbon Co., Ltd
Business License
Supports IPV6